更新时间:2024-10-21 10:07:36来源:消费手游网
在浩瀚的星际中,你是否曾梦想成为名星际大师?掌握星际秘籍代码,将是你实现这梦想的关键。下面,我们将为你详细介绍系列最全的星际秘籍指令,助你步步迈向星际巅峰。

星际秘籍概览
星际争霸游戏中的秘籍代码种类繁多,它们各有特色,包括快速建造无敌模式资源获取等。掌握这些秘籍,你将能轻松应对各种战斗场景,提升游戏体验。
主要秘籍指令
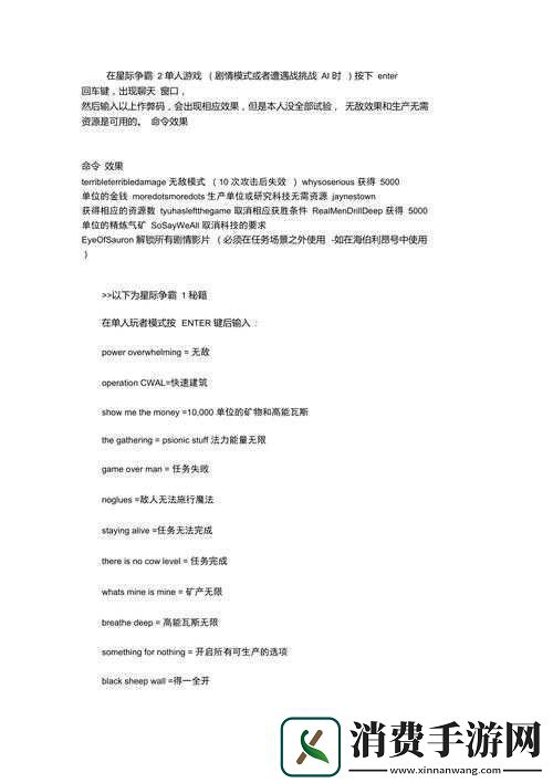
1. Fast Build(快速建造):通过输入特定代码,可以加快建筑物和单位的建造速度,让你在战斗中占据先机。
2. God Mode(无敌模式):启用此秘籍后,你的单位将不受任何伤害,轻松击败敌人。
3. All Units Free(全单位免费):无需花费金钱即可生产所有单位,让你在资源争夺中占据优势。
4. Power Overload(能量过载):提升单位能量产量,让你的高能武器和技能更加强大。
5. No Overlord Limit(无领主限制):允许你生产更多高级单位,提升战斗力。
秘籍使用方法
在游戏中按下Enter键,输入对应秘籍代码并回车,即可启用相应功能。部分秘籍可能需要特定条件或顺序才能生效。
相关资讯
其他推荐